Automate Tests with the AI Test Engineer
The AI Test Engineer automates the entire testing lifecycle for web applications, from creating tests to maintaining them as your application evolves. It generates code, runs tests, analyzes results, and adapts to changes to ensure test reliability over time.
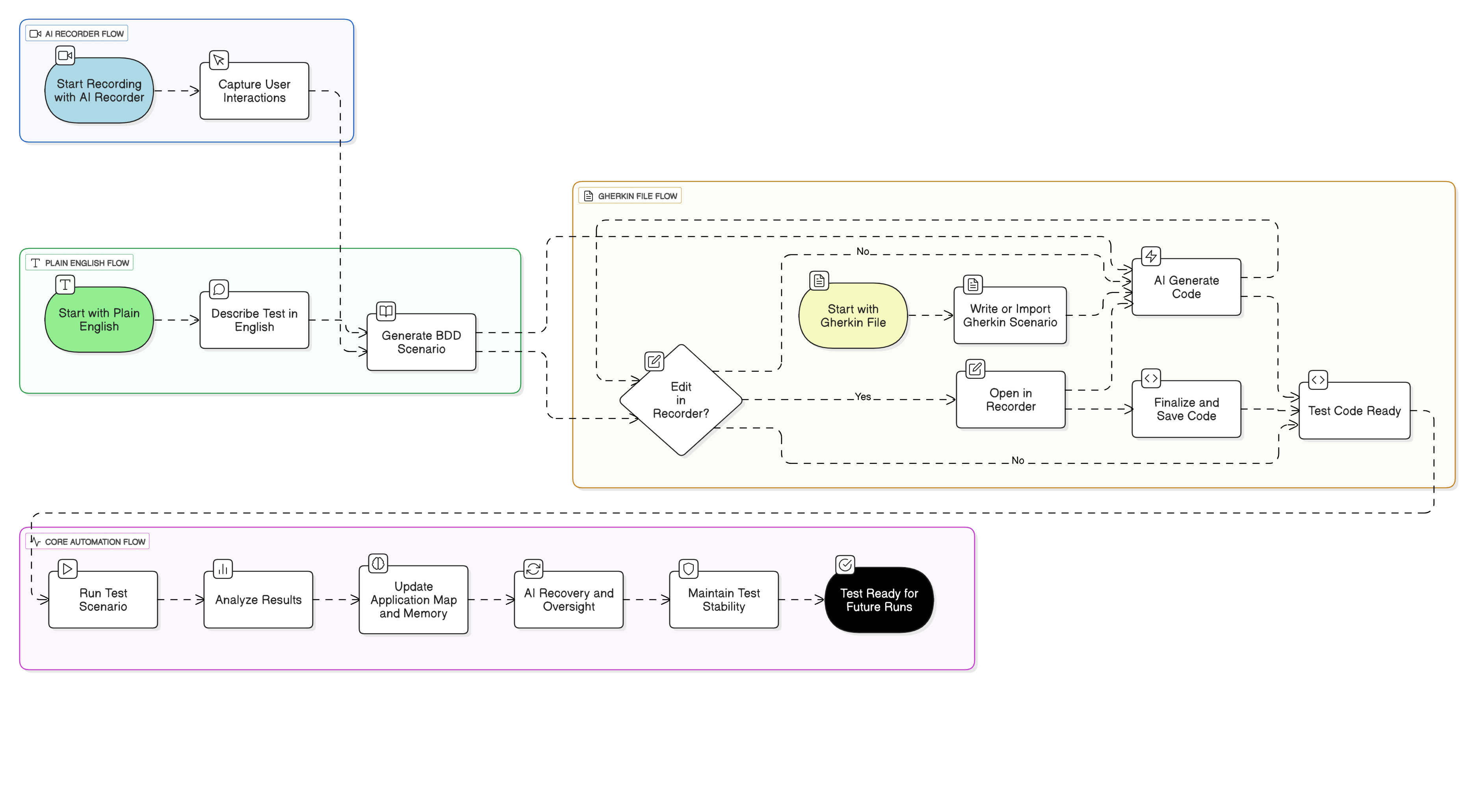
You can build automated tests in three ways.


Record Tests Using the AI Recorder (Recommended)
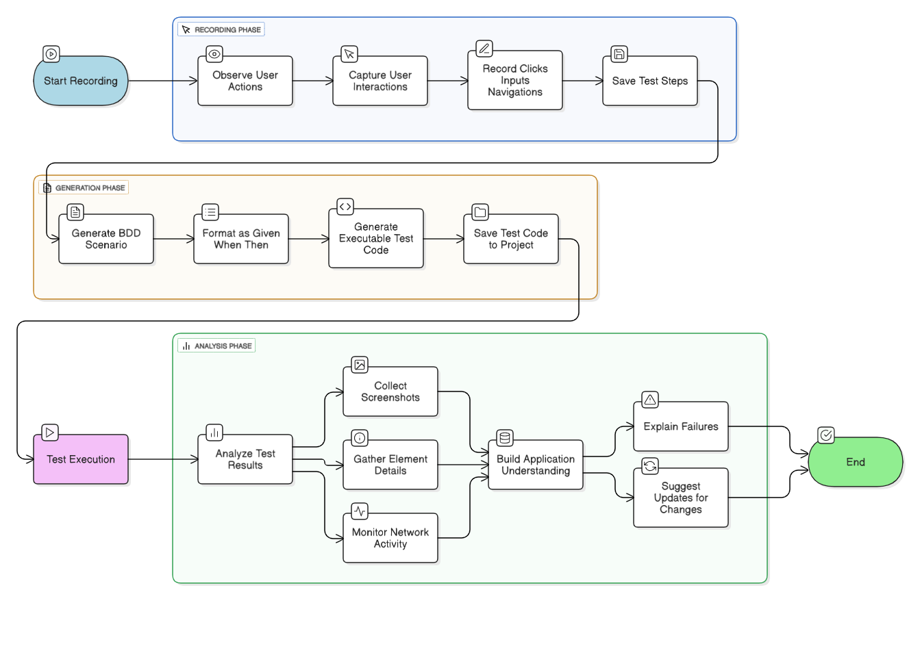
This is the easiest and most intuitive way to start. Simply interact with your application; no writing is required. The AI Test Engineer will observe your actions as you interact with your application using the Recorder. It will:
Capture user interactions
The Recorder automatically captures every click, input, and navigation you perform as a test step.

Generate a BDD scenario
Based on your actions, the AI Test Engineer translates your actions into a readable
given–when–thenformat.
Create executable test code
Test code is generated automatically for each step and saved in your project.

After you execute the test, the system generates a detailed report with step results, screenshots, and network logs. The AI Test Engineer analyzes this result and updates the Application Map and Memory, which it uses to improve future automation and suggest fixes when the application changes.

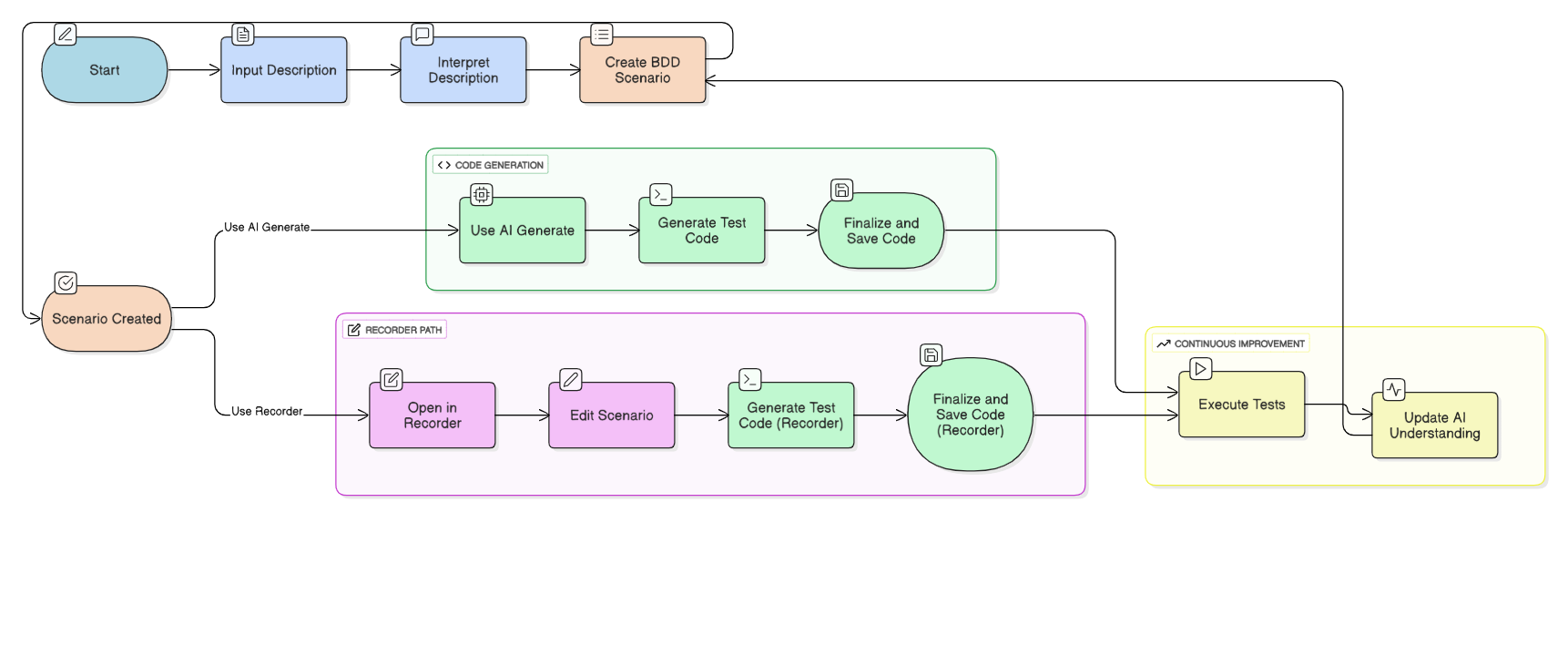
Write Tests in Plain English
Describe the test scenario in everyday language, and the AI Test Engineer will convert it into a complete test. The AI Test Engineer can generate tests from plain language descriptions.
The AI Test Engineer will:
- Interpret the description Enter a brief sentence describing the test’s purpose, such as: “User logs in with valid credentials” or “Verify that search results appear.”
- Create a BDD scenario The AI Test Engineer structures your description into a
given–when–thenscenario. - Generate and finalize the test code Use AI Generate to create test code from the BDD steps. Alternatively, you can open the scenario in the Recorder, make changes if needed, and then generate and save the code.
After execution, the test generates a full Report, and the AI Test Engineer updates its Application Map and Memory to improve the quality of future generated steps and enable test recovery.

As more tests are created and executed, the AI Test Engineer builds a stronger understanding of your application. This improves the quality of the generated steps and reduces the need for manual edits.
Add Tests Using Gherkin Files
If you already have BDD scenarios, you can use them to generate and edit tests. The AI Test Engineer can create tests from existing or manually written Gherkin scenarios.
The AI Test Engineer will:
Read the Gherkin scenario You can write or import a BDD scenario using the
given–when–thenformat.Generate test code
Use AI Generate to convert each
given–when–thenstep into test code.Support further editing Open the scenario in the Recorder to review, complete, or modify steps before saving the final test.
Once the test runs, the AI Test Engineer generates a Report and updates its Application Map and Memory to enhance its understanding of the application and support future test maintenance.

This method is helpful if your team already uses BDD practices or is migrating existing test cases. Once generated, these tests can be run, reported, and maintained like any other test created by the AI Test Engineer.

How the AI Test Engineer Maintains and Improves Your Tests
After each test run, the AI Test Engineer performs more than execution. It collects insights, updates its understanding of your application, and helps keep your test suite stable as the application evolves.
The following capabilities apply to all test creation methods.
Application Map and Memory
The AI Test Engineer continuously builds an internal model of your application. This model tracks pages, UI elements, user flows, and test behaviors. It improves future step generation and enables smarter failure analysis. This understanding is presented as a Mind Map, a visual representation of the application's structure and navigation, based on what the AI has learned through testing.

Tio
To learn more, refer Application Map and Memory.
Test Reports
Each run generates a detailed report that includes step results, screenshots, network logs, and error insights. Reports help you verify test behavior, understand failures, and track changes over time.

Tip
To learn more, refer Test Reports.
Root Cause Analysis and Recovery
If a test fails, the AI Test Engineer uses its memory and execution history to identify the likely cause. If a safe fix is available, it suggests a change through AI Recovery.

Tip
To learn more, refer Root Cause Analysis.
AI Oversight and Code Updates
The AI submits all suggested changes for your review. Using AI Oversight, you can approve or reject each fix. Approved updates are merged into the test code automatically.

These capabilities ensure that your test suite is not only automated, but also continuously maintained as your application changes.
